日本本州岛地震 – 金融百科 – 金融知识 日本本州岛地震 2011年3月11日,日本气象厅表示,日本于当地时间11日14时46分发生里氏8.9级地震,震中位于宫城县以东太平洋海域,震源深度20公里。东京有强烈震感。美国地质勘探局将日本当天发生的地震震级从里氏8…… 经济事件 网站管理员 2025-05-20 19:36:29 39 热度
核泄漏题材股 – 金融百科 – 金融知识 核泄漏题材股 核泄漏核能外泄又称为核熔毁,是种发生于核能反应炉故障时,严重的后遗症。核能外泄所发出的核能辐射虽远比核子武器威力与范围小,但是却相同能造成一定程度的生物伤亡。 核能外泄最主要原因,就是核…… 经济事件 网站管理员 2025-05-20 19:36:28 36 热度
社会化网络媒体 – 金融百科 – 金融知识 社会化网络媒体 社交网络与商业从社交网络的现象,网络社会学 ,社会化电子商务等几个问题来阐述。互联网的商业模式成三个层次,最底层是以产品为中心、其次是以平台为中心,而最高层则是以社区为中心(这句话引用…… 经济事件 网站管理员 2025-05-20 19:36:26 35 热度
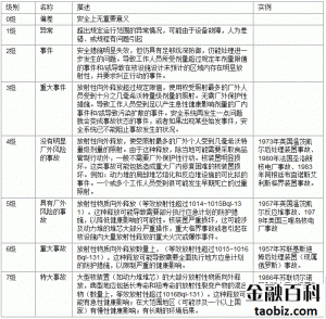
核能安全 – 金融百科 – 金融知识 核能安全 核能安全 当今,全世界几乎16%的电能是由441座核反应堆生产的,而其中有9个国家的40%多的能源生产来自核能。在这一领域,国际原子能机构作为隶属联合国大家庭的一个国际机构,对和平利用、开发原子能的活…… 经济事件 网站管理员 2025-05-20 19:36:25 34 热度
核泄漏 – 金融百科 – 金融知识 核泄漏 外泄原因核能外泄最主要原因,就是核子反应炉核心冷却系统故障,导致控制辐射的相关设备失常。虽说核能外泄不一定全然包括核子灾害,但是已经是已知核能应用上的最大环保隐忧。另外,核能外泄虽也可指使用…… 经济事件 网站管理员 2025-05-20 19:36:24 30 热度
上海经济适用房申请条件 – 金融百科 – 金融知识 上海经济适用房申请条件 申请购买经济适用住房的家庭成员,需要同时符合下列条件: (1)户籍有年限:必须是上海市城镇常住户口,而且连续满7年,同时在申请区(县)城镇户口连续满5年。(2)居住有困难:人均住房…… 经济事件 网站管理员 2025-05-20 19:36:22 35 热度
谣盐 – 金融百科 – 金融知识 谣盐 简介16日晚,浙江温州一家超市盐被抢光2011年3月11日,日本9.0大地震,导致福岛核电站发生爆炸,核辐射开始向外辐射。由于担心日本核泄漏污染海水、影响身体健康,16日开始,中国多地陆续爆发食盐恐慌性抢购…… 经济事件 网站管理员 2025-05-20 19:36:22 29 热度
核电替代能源 – 金融百科 – 金融知识 核电替代能源 2011年3月11日,日本遭遇9级地震,并引发海啸,日本福岛第一核电站出现事故,使核安全问题引起全世界关注。中国政府决定将对我国核设施作出全面检查,调整完善核电发展中长期规划,暂停审批核电项目…… 经济事件 网站管理员 2025-05-20 19:36:21 32 热度
限购令 – 金融百科 – 金融知识 限购令 限令简介 房产限购有时难免伤及无辜。但要在GDP和民生的夹缝中趋利避害,实属不易。 地方版楼市新政最近陆续出台。限购令标志着楼市新政进入了数量调节阶段。地产大腕纷纷惊呼,楼市的寒冬即将来到,房地产…… 经济事件 网站管理员 2025-05-20 19:36:20 40 热度
缺德行业 – 金融百科 – 金融知识 缺德行业 核心提示:如果说食品行业的缺德是损害人们身体健康的话,教育行业的缺德就是损害人们的人格和灵魂健康。如果说身体的损害还有医院可以治疗的话,灵魂健康的损害就无药可救了! 在各行各业中,有的关系…… 经济事件 网站管理员 2025-05-20 19:36:19 33 热度